Wykorzystanie odnawialnych źródeł energii (OZE) stanowi istotny składnik w działaniach służących zapobieganiu globalnemu ociepleniu klimatu [4]. Jednocześnie tworzenie OZE to ważny czynnik rozwoju lokalnego: umożliwia budowanie wartości dodanej przy wykorzystaniu lokalnych zasobów, kreuje miejsca pracy i nowe więzi społeczne, posiada szczególnie korzystne warunki dla wykorzystania niektórych rodzajów OZE.
Konieczność zwiększania udziału OZE w bilansie energetycznym kraju[1] jest uznana. Trzeba zatem zarysować scenariusze realizacji zamiarów uwzględniając naszą realną sytuację. Wiemy, że bezpośrednie powielenie doświadczeń krajów wysoko rozwiniętych nie zawsze prowadzi w Polsce do celu ze względu na odmienność warunków różnego rodzaju.
Pozornie sprawa wykorzystania odnawialnych źródeł energii wydaje się prosta. Bliższe przyjrzenie się problemowi ujawnia jednak różne przeszkody, które sprawiają, że udział energii z OZE w ogólnym zużyciu jest niewielki, a jego zwiększenie wymaga poniesienia znacznych kosztów. W warunkach gospodarki rynkowej każdy odbiorca energii dąży do minimalizacji jej kosztu, co stwarza potężną barierę ekonomiczną dla rozwoju OZE. Konieczne jest osiągnięcie stanu, w którym ograniczanie emisji gazów cieplarnianych, wymagane przez prawo [2], oraz zwiększenie wykorzystania energii odnawialnych będzie opłacalne dla przedsiębiorstw energetycznych działających w gospodarce rynkowej.
Ograniczone ramy artykułu skłoniły autorów do zdecydowanego formułowania poglądów w formie tez.
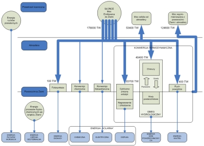
rys.1 Schemat powstawania dostępnych form energii odnawialnej
(opracowanie własne autora przy wykorzystaniu [3])
Na rysunku powyżej (rys.1) przedstawiono schemat powstawania i przepływów odnawialnych form energii, nadających się do wykorzystania w gospodarce energetycznej. Energia wody, wiatru oraz zawarta w biomasie pochodzą od energii słonecznej. Rozwój techniki wykorzystania energii potencjalnej i kinetycznej wód w różnego rodzaju elektrowniach wodnych został w zasadzie zakończony. Konstrukcje turbin wodnych są dojrzałe i nie zmieniają się istotnie od dziesięcioleci. Stawiamy zatem pierwszą tezę, która nie wymaga dyskusji.
Teza 1. W Polsce konieczne jest pełne zagospodarowanie zasobów wodnych dla celów energetycznych i agrotechnicznych. Potrzeba racjonalnego planu gospodarki wodnej na okres 25–50 lat.
Realizacja wieloletnich planów ochrony przeciwpowodziowej wzdłuż polskich rzek winna być powiązana z wykorzystaniem energii wody, budową elektrowni wodnych (tam, gdzie da się spiętrzyć wodę). Istnieje możliwość stawiania małych siłowni wodnych w miejscach dawnych młynów wodnych. Korzyści z tzw. małej retencji może odnieść rolnictwo i turystyka. Oczywista jest analiza możliwości tworzenia elektrowni wodnych na każdym sztucznym zbiorniku. Procesy planowania i realizacji budowli hydrotechnicznych obejmują okresy do kilkudziesięciu lat. Każde województwo winno posiadać program pełnego wykorzystania energetycznego wód, prowadzony w wielu etapach poprzez działania i środki: administracji rządowej i samorządowej, przy wykorzystaniu kapitału prywatnego.
Teza 2. Trzeba dokonać analizy ścieżki realizacji (formalności, czas, koszty) małej elektrowni wodnej (o mocy kilku, kilkudziesięciu kW). Główne przeszkody są natury prawnej i administracyjnej.
Trwa intensywny rozwój elektrowni wiatrowych. Moce jednostkowe osiągnęły 5 MW, moce instalowane w tzw. parkach (grupy elektrowni wiatrowych) mogą przekraczać poziom 50-100 MW. Grupowanie elektrowni w parkach pozwala na obniżenie kosztów przyłączenia do sieci, a także ułatwia sterowanie ich pracą, zwiększa przewidywalność energii, istotną dla stabilnej pracy systemu elektroenergetycznego. Podstawowy problem budowy elektrowni wiatrowych dotyczy wyboru miejsca zainstalowania. Dla każdej potencjalnej lokalizacji można wyznaczyć oczekiwaną wielkość produkcji energii, odniesioną do 1 m2 powierzchni czynnej zakreślonej przez śmigła oraz oczekiwany koszt przyłączenia do sieci. Rachunek ekonomiczny jest tutaj podstawą do wyboru najlepszej lokalizacji. Dodatkowy czynnik stanowi pomoc zewnętrzna (dopłaty w różnej formie do energii odnawialnej).
Teza 3. Celowe jest wspieranie budowy każdej efektywnej elektrowni wiatrowej.
Rozeznanie rynku elementów używanych elektrowni wiatrowych, analiza opłacalności w polskich warunkach mogą pomóc w podjęciu decyzji inwestycyjnych przez nowych inwestorów. Formy wsparcia budowy elektrowni wodnych i wiatrowych (a także wykorzystania innych OZE) winny wynikać z polityki energetycznej państwa, która musi określić:
- minimalne wymagane udziały różnych form energii odnawialnych w bilansie energetycznym państwa,
- sposób osiągnięcia wymaganych udziałów energii odnawialnych poprzez oddziaływanie różnych narzędzi polityki energetycznej, w tym dopłat lub ulg zapewniających przedsiębiorstwom energetycznym wyrównanie kosztów energii odnawialnych do poziomu cen energii ze źródeł konwencjonalnych.
Źródła energii odnawialnej w postaci biomasy lub różnego rodzaju odpadów mają charakter lokalny, a główne bariery dla ich wykorzystania – charakter ekonomiczny. Górnictwo węglowe wspierane jest w Polsce ze środków publicznych już od dziesiątek lat. Węgiel z kopalni głębinowych jest stosunkowo tani. Żadna z kopalni nie prowadzi rachunku ekonomicznego zawierającego wszystkie koszty, łącznie z degradacją środowiska i krajobrazów, uwzględniającego wszelką udzieloną pomoc ekonomiczną. Tani węgiel o dużej zawartości siarki, tani miał węglowy, transportowany samochodami, używane są w Polsce do ogrzewania milionów budynków, powodując wysokie obciążenie środowiska poprzez tzw. niską emisję.
W odróżnieniu od zachodnich sąsiadów, polskie samorządy gminne nie mają praktycznie żadnych możliwości skutecznego działania w obszarze wykorzystania energii odnawialnych:
- nie są właścicielami przedsiębiorstw energetycznych,
- nie mają kompetencji dla efektywnego planowania i kontroli zużycia paliw na swoim terenie,
- nie istnieją mechanizmy ekonomiczne wspierające wykorzystanie OZE w indywidualnych gospodarstwach domowych,
- biomasę wszelkiego rodzaju można legalnie wyprowadzać na składowiska odpadów,
- samorząd nie kontroluje sposobu zagospodarowania odpadów rolniczych różnego rodzaju, w tym gnojownicy.
Polskie prawo samorządowe przypisuje zadania gospodarowania odpadami i ochrony środowiska samorządowi gminnemu. Polskie gminy są zbyt małe (kilka, kilkanaście tys. mieszkańców) aby mogły samodzielnie prowadzić w sposób opłacalny gospodarkę odpadami i organizować procesy ich energetycznego wykorzystania. Konieczne są zmiany prawne, które przesunęłyby część kompetencji w zakresie ochrony środowiska, planowania zaopatrzenia w energię, wykorzystania OZE na szczebel powiatu (skala ok. 100-150 tys. mieszkańców). Brak jest mechanizmów ekonomicznych zapewniających opłacalność OZE dla indywidualnych użytkowników i instytucji samorządowych, a także przedsiębiorstw. Konieczne są rządowe programy wspierania produkcji biogazu i energetycznego wykorzystania różnych odpadów komunalnych, realizowane w gminach i powiatach. Strumień odpadów komunalnych (śmieci) jest wytwarzany w sposób ciągły i ma cechy źródła odnawialnego. W miarę wzrostu zamożności społeczeństwa rośnie wartość energetyczna odpadów komunalnych. Zwiększa się udział opakowań z tworzyw sztucznych, papieru, tektury, pampersów i tkanin. Konieczność ich przetworzenia i wykorzystania stała się wymogiem cywilizacyjnym.
Teza 4. Powszechna zbiórka selektywna odpadów komunalnych stanowi najlepszy punkt wyjścia do ich wykorzystania (jako surowce wtórne oraz jako źródło energii).
Na terenie każdego województwa istnieje kilka, kilkanaście dużych składowisk odpadów generujących gazy w wyniku zachodzących procesów rozkładu odpadów. Istotny składnik stanowi tu metan, który powoduje efekt cieplarniany (w odniesieniu do 1 m3) ok. 40 razy większy niż dwutlenek węgla. Wydaje się zatem konieczne zbudowanie mechanizmu finansowego zmuszającego do energetycznego wykorzystania tego gazu np. poprzez odpowiednie uwzględnienie jego emisji w opłatach środowiskowych, a nawet konieczność uzyskiwania uprawnień do emisji, jak dla innych źródeł. Administracja rządowa i samorządowa winny stworzyć warunki dla koncentracji odpadów komunalnych, ich przemysłowego sortowania i wykorzystania energetycznego, co umożliwi redukcję ilości odpadów składowanych. Biomasa sucha jest stosowana od zarania ludzkości jako powszechnie dostępne paliwo. Współcześnie konieczne stało się nadanie paliwu określonej standardowej formy (pelety, brykiety), ułatwiającej obrót handlowy i mechanizację procesów spalania. O ile odpady drewna, w tym trociny, są już dość powszechnie wykorzystywane jako paliwo, to brakuje instalacji do przerobu słomy ze zbóż i paździerzy na brykiety (2-5 kg o możliwie małej objętości). Bezpośrednie spalanie słomy (w kostkach lub belach) napotyka na szereg ograniczeń związanych ze składowaniem paliwa o dużej objętości.
Teza 5. Biomasa sucha w postaci peletów i brykietów, wykorzystana do ogrzewania budynków, może zastępować węgiel, redukować emisję CO2. Konieczne jest podjęcie przeróbki słomy i paździerzy na brykiety, przy użyciu polskich technologii.
Spalanie w niektórych elektrowniach drewna użytkowego (papierówki) należy uznać za wynaturzenie z ekologicznego punktu widzenia (mimo opłacalności dla elektrowni).
Teza 6. Możliwość i koszty koncentracji (zbiórki) biomasy suchej stanowią istotną barierę przy wykorzystaniu. Wysokozmechanizowane rolnictwo może zapewnić dostawę słomy oraz paździerzy do przerobu i zastosowania energetycznego.
Biomasa mokra jest w Polsce w znikomym stopniu wykorzystywana do celów energetycznych. Dotyczy to zarówno strumienia odpadów z przemysłu spożywczego, jak również osadów ściekowych, biomasy z procesów pielęgnacji terenów zielonych oraz zieleni przy drogach publicznych. Procesy technologiczne produkcji biogazu wymagają ustabilizowania składu biomasy, a także ciągłości jej dopływu w skali roku. Warunek ten jest zwykle spełniony w odniesieniu do odpadów z przemysłu spożywczego i osadów ściekowych, które mogą stanowić podstawowy surowiec do produkcji biogazu, zaś inne odpady mogą być źródłem dodatkowym.
Przedstawienie analiz kosztów i efektów co najmniej dwóch technologii referencyjnych produkcji biogazu w małej i dużej skali może spowodować zainteresowanie inwestorów. Celowe byłoby sporządzenie wstępnego studium wykonalności dla instalacji wykorzystujących gnojownicę z hodowli bydła (200-300 sztuk) i świń rzędu 1000 sztuk rocznie.
Agroenergetyka (uprawa roślin dla celów energetycznych) dobrze wpisuje się w problem rozwoju lokalnego. Powstają nowe miejsca pracy, wzrasta wartość dodana produktu wytwarzanego lokalnie. Zostawiamy poza zakresem rozważań produkcję etanolu, która jest opłacalna przy dużej skali produkcji. W przypadku wytwarzania estrów metylowych z oleju rzepakowego konieczne jest korzystne ekonomicznie zamknięcie obiegów dla powstających odpadów (wytłoczyn, gliceryny powstającej przy estryfikacji). Małe zakłady nie są w stanie wykorzystać całej biomasy rzepakowej i odpadów przy jej przerobie na paliwo. Zamknięcie procesów przerobu rzepaku może nastąpić w procesach wytwarzania biogazu.
Teza 7. Większość województw dysponuje wysokim potencjałem produkcji rzepaku i kukurydzy. Wytwarzanie biopaliw płynnych musi być skojarzone z produkcją biogazu (biometanu), a odpady (szlamy) z tego procesu przetwarzane na nawóz zwracany producentom rolnym. Pełne zastosowanie biomasy jest możliwe w dużych zakładach, (przedsiębiorstwach multienergetycznych), przy zamkniętych bezodpadowych procesach technologicznych.
Małe lokalne elektrownie wykorzystujące biometan mogą istotnie pomóc w rozwiązaniu problemu reelektryfikacji wsi. Celowe byłoby wykorzystanie procesów skojarzonych (kogeneracji), tj. produkcji energii elektrycznej i cieplnej, dla ogrzewania w małych lokalnych elektrociepłowniach.
Wprowadzanie nowych upraw roślin energetycznych, innych niż rzepak lub kukurydza, wymaga wielkiej ostrożności wobec znacznego ryzyka niespełnienia oczekiwań ekonomicznych. Efekt ekonomiczny zależy w silnym stopniu od warunków lokalnych, poziomu agrotechniki, skali produkcji oraz kosztów przygotowania i sprzedaży biomasy.
Nie można zrealizować wszystkich zadań równocześnie. Dla rozwoju regionalnego i ochrony środowiska należy w Polsce obecnie – zdaniem autorów – skoncentrować się na:
- możliwie pełnym wykorzystaniu surowcowym i energetycznym odpadów komunalnych,
- wykorzystaniu biomasy odpadowej i biomasy specjalnie wytwarzanej dla produkcji biometanu i paliw płynnych,
- szerokim wprowadzeniu zamkniętych procesów technologicznych o wysokiej sprawności, niegenerujących odpadów,
- wspieraniu procesów poszanowania energii,
- wspieraniu wszelkich inwestycji w OZE.
Władze samorządowe mogą wspierać rozwój OZE co najmniej poprzez:
- wskazanie technologii i rozwiązań referencyjnych,
- przedstawienie wyników wstępnych studiów wykonalności, pozwalających na ocenę efektywności ekonomicznej nowych rozwiązań w określonych warunkach lokalnych,
- ułatwienie procesów decyzyjnych dla przyśpieszenia realizacji inwestycji,
- wpływanie na stanowienie prawa korzystnego dla rozwoju odnawialnych źródeł energii.
Konieczne jest sporządzenie planu skoordynowanych przedsięwzięć wspierających rozwój OZE przez prywatne przedsiębiorstwa, obejmującego co najmniej:
- opisanie „mapy drogowej” – wszystkich formalności przy przedsięwzięciach wykorzystujących OZE,
- określenie środków finansowych dla wspierania OZE za pośrednictwem administracji rządowej i samorządowej,
- przełamanie barier dla rozwoju OZE w ramach partnerstwa publiczno-prywatnego: samorządów gminnych i przedsiębiorstw prywatnych,
- doprowadzenie do realizacji przez gminy planowania i realizacji zaopatrzenia w energię, w tym z OZE, w stopniu podobnym do planowania i realizacji gospodarki wodno-ściekowej.
Należy podjąć nowe inicjatywy, uruchomić nowe instrumenty, a także opracować warunki dla transferu technologii i doświadczeń ze starej UE dla stworzenia szans osiągnięcia celu – odpowiedniego zwiększenia udziału OZE w polskim bilansie energetycznym.
Teza 8. Planowanie rozwoju OZE przez administrację musi obejmować rzeczywiste mechanizmy wspierania rozwoju odnawialnych technologii energetycznych oraz uwzględniać istnienie gospodarki rynkowej. Zamiast prezentacji oczekiwanych (nierealnych) liczb dla kolejnych okresów konieczna jest szeroka popularyzacja programów UE wspierających inwestycje w OZE, ochronę środowiska, a także rozwój lokalny.
Literatura:
- Bartodziej G., Tomaszewski M., 2007, Problem bezpieczeństwa energetycznego, Energetyka Cieplna i Zawodowa, nr 4/2007 (354),
- Dyrektywa 2003/87/EC z dnia 13 października 2003 roku ustanawiająca system handlu uprawnieniami do emisji gazów cieplarnianych w ramach Wspólnoty i zmieniająca dyrektywę Rady nr 96/61/EC, Bruksela,
- Wykład zbiorowy, Charakterystyka odnawialnych źródeł energii, Energetyka, nr 26, marzec 2006,
- Intergovernmental Panel on Climate Change, Fourth Assessment Report Climate Change 2007: Synthesis Report.
- Autor:
- Prof. dr hab. inż. Gerhard Bartodziej, dr inż. Michał Tomaszewski - Instytut Elektrowni i Systemów Pomiarowych Politechniki Opolskiej
- Źródło:
- Artykuł opublikowany w magazynie Nowa Energia 1/2008
- Dodał:
- Wydawnictwo i Wortal "Nowa Energia" - Nowa Energia - D. Kubek i M. Marchwiak sc
Czytaj także
-
Magazynowanie lub komplementarne wykorzystywanie energii elektrowni wiatrowych
W związku z problemem zmiennej siły wiatru rodzi się pokusa, aby energię uzyskaną w okresach wietrznych przechowywać do wykorzystania w okresach...
-
Kluczowa rola wycinarek laserowych w obróbce metali
www.automatyka.plWycinarki laserowe zrewolucjonizowały przemysł obróbki metali, oferując niezwykłą precyzję i efektywność. Dowiedz się, dlaczego są one...
-
-
-